Navigation

How Should You Route Inbound Leads In Your Business?

Andrea Wunderlich

Whether you’re just getting started or you’re a lead routing aficionado, getting inbound lead routing right is mission-critical in a SaaS business. 

Before we get into the meat and potatoes of different routing methods and when to use them, let’s back it up a little. 

What is lead routing?

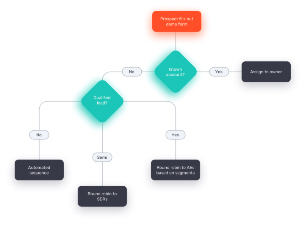
Inbound lead routing is what happens in the background after a prospect submits a form but before it makes it into the hands of a sales rep. 

It’s also a way of ensuring a fair and even distribution of leads to the sales team. 

It can be manual or automatic, and which method you use depends on the volume of inbound leads you receive. 

Why is it so important to get inbound right? 

TLDR: Nailing your inbound processes is the key to keeping your sales team fed and empowering them to close deals. 

Lead routing is just one part of the inbound process, but it’s the most hotly contested. 

Who owns lead routing?

The truth is, which lead routing method you use will largely depend on your go-to-market strategy and how your sales team is structured to support it. 

I recently ran a poll on LinkedIn asking my network who owns lead routing in their org and why. These were the results:

And these were some of the justifications that people provided: 

Ultimately, sales is the recipient of leads generated by marketing, so they should have a say in how those leads are distributed across the team. 

The operations function of the business (whether that’s sales ops, marketing ops, or revops) should own execution because, let’s face it, the technologies you use and how they work together will largely influence what’s possible when it comes to lead routing. 

Lead routing methods

There are a ton of lead routing methods out there, but as a company that helps hundreds of companies set up lead routing, we're here to show you the most popular ways to get this right.

Geographic territory 

Companies that route leads based on geographic territory may do so for a variety of reasons. The most common of them being that the company has an outside sales function where sales reps actually travel to their geographic territory. 

In this case, assigning reps accounts in a specific geographic area (East Coast US, Mountain West US, EMEA, etc.) makes logistical sense. 

Another reason is to make scheduling easier for inside sales reps who may be meeting with people in different timezones. 

Company size 

Another common routing method is by business segment, which usually classifies accounts according to the number of employees they have. 

For example: 

  • SMB (1-50 employees)

  • Mid-Market (51-200 employees)

  • Enterprise (251-5,000 employees)

This method may be useful if your product offering or value add varies depending on the size of the business. 

In this case, you’ll want your reps to specialize in a specific segment so they can better speak to the value your solution provides for that segment. 

 

Industry vertical 

Similar to segmenting by company size, many companies organize their sales team by industry verticals to better serve that portion of the market. 

For example, say you offer a marketing solution for B2B companies, but the value add and specific product offering differs based on the industry vertical you’re serving. Some examples  include: 

  • SaaS 

  • E-commerce 

  • Travel & Hospitality 

  • Finance

  • Insurance

Structuring your sales team around these verticals allows reps to build expertise in the vertical and form relationships with peers in that space. 

 

Product line 

Routing by product line simply means your sales team is structured around different products you sell, and leads are assigned accordingly.

This works best for companies that sell different products independently of each other. 

For example, say you’re a SaaS company with two distinct products that can be purchased independently. We’ll call them Product A and Product B because you work for a very creative company. You may want to divvy up your sales team into Product A reps and Product B reps so they can specialize in those unique offerings. 

On the flip side, a lot of companies offer a single platform with different features, but the platform must be purchased as a whole. In this case, it wouldn’t make sense to distribute leads by product lines because you only sell one product. 

Account ownership vs. round-robin 

In all of the above routing scenarios, you can distribute leads based on predefined account ownership or by round-robin

Account ownership refers to when a rep owns a specific account in your org’s CRM. This means any inbound lead associated with a specific account will automatically be assigned to its respective rep. 

Round-robin, on the other hand, refers to when leads are assigned to a queue that alternates recipients. This can either be equal or weighted based on factors such as tenure or performance. 

So say for example you want to round-robin leads amongst reps assigned to a product line. You may have a queue of three reps who support that product line, and when a lead comes in, it gets assigned to the next rep up in the queue. 

 

Named accounts 

Named accounts refer to a predefined list of accounts your company is trying to go after and are usually tracked in a spreadsheet or your CRM. 

In the early days of doing business before your ICP is clearly defined, you may import large account lists into your database based on very loose criteria such as company size or industry vertical. 

From there, you might allow reps to cherry-pick accounts for outbound efforts and round-robin any inbound leads. 

As your company matures and your ICP becomes more tightly defined, you may move toward the practice of assigning named accounts to reps so your sales and marketing efforts are concentrated in a smaller, predefined list of good fit accounts.

AE vs. SDR

Another question to consider when selecting a lead routing method is who the first point of contact will be once your prospect raises their hand. 

In most B2B SaaS companies, inbound leads are first vetted by SDRs, then passed to AEs for either a discovery call or product demo, depending on how the sales cycle is structured. 

Some companies, though, exclude SDRs from the inbound flow altogether. While this provides a more streamlined experience for the prospect, it can lead to AE’s calendars being clogged up with unqualified meetings. 

One way to combat this is to ask basic qualifying questions on your lead capture form. While it’s best practice to keep these as short as possible, some friction can help to qualify out bad-fit leads and reserve AEs’ calendar space for qualified meetings. 

You don’t have to do this manually though. You can use a scheduling software like Chili Piper to automatically qualify and route inbound leads.

Questions you need to ask yourself before you pick a method 

Like with any process, there are some questions you need to ask yourself before selecting a lead routing method. Some good ones to start with are: 

  1. What is our go-to-market strategy? 

  2. Who do we sell to and how do they tend to engage with vendors? 

  3. Do we have SDRs?

  4. How is our sales team structured? 

  5. What is our lead capture method? Forms? Chat? Phone? 

  6. How quickly are we able to respond to a prospect who raises their hand? 

  7. What’s in our tech stack? What are we using for marketing automation? What about our CRM? 

This is by no means an exhaustive list, but these are some good questions to start with when considering a lead routing method. 

Prospect experience considerations 

Regardless of how leads are routed to your reps on the backend, you need to consider your prospect’s experience at every stage of the journey. 

It’s just as important to deliver a good experience to unqualified prospects as to qualified ones. In the B2B world, unqualified leads are unqualified due to company size or stage, and they’re likely to move into your ICP at some point during their company lifecycle. Providing a positive experience is crucial to winning their business at a later date. 

For example, what happens when an unqualified lead submits a demo request on your site? More often than not, companies ignore these leads altogether. 

Good practice is to route unqualified leads to a landing page that explains why your company is unable to meet their needs or have a rep reach out directly. 

Get started with our free routing logic templates 

We speak with companies looking to improve their inbound process every day. A common request we get is for basic lead routing logic templates, so we pooled some internal resources to create these just for you. 

Get your free, editable lead routing logic templates today. 

Step 1: Follow this link 

Step 2: Create a free Miro account 

Step 3: Duplicate board 

Step 4: Get started!

About the author
Andrea Wunderlich

Andrea Wunderlich works in market intelligence and strategy. A former SDR, she understands first-hand the problems that Chili Piper solves — and the power of the Inbound Conversion movement. She lives in Atlanta with her husband and fur-kids.

Connect on Linkedin
The Sauce Newsletter
Join 20,365+
marketers!
1x a month.
No spam, just spice
Thank you! Your submission has been received!
Oops! Something went wrong while submitting the form.

Link copied

Most Recent Articles