How Gong improved form conversion by 70% and fast-tracks ideal leads

Our Impact

Gong is a conversation intelligence platform that helps sales organizations capture and analyzes all of your customer-facing conversations, from phone calls, through emails and web conferences, to face-to-face meetings.

Before Chili Piper

Gong was doing what most SaaS companies do: they made prospects who wanted a demo fill out a long form and wait for an SDR to contact them in order to move forward. As the Director of Marketing Automation at Gong, Noa Farber knew she could improve that experience.

Noa made it her number one goal to increase the number and quality of demo requests. At the time, the homepage had a “Demo Request” button, which led to a long form with five or six fields asking all the information they needed to qualify a lead. The SDR team would reach out to leads to continue qualification, and then pass along qualified leads to the appropriate AE for that customer segment.

Finding a solution

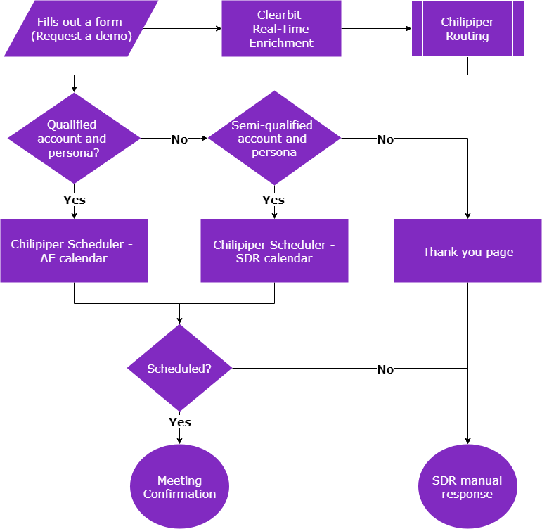
First, Gong turned to Clearbit’s dynamic enrichment for their Marketo signup form. With just one field — email address — it was much easier for leads to submit a form and Gong was able to enrich every field used to qualify leads behind the scenes and in real-time.

Then Gong learned about Chili Piper Concierge, a tool that plugs into forms to enable qualified leads to automatically book a meeting or start a phone call right after they hit submit. Gong saw how they could use Chili Piper to qualify and route leads based on the data that Clearbit was enriching.

Gong's self-scheduled demo request data flow 

Once Gong customized their qualification and routing rules, they were able to immediately show only their best leads a calendar with available demo times as part of the simple signup process.

Now, it doesn’t matter what time of day the lead filled in the form or how busy the SDR team was at that moment, the best-fit prospects could schedule their own demos without having to wait for a rep. Once the meeting is scheduled, opportunities are automatically created in Salesforce without any heavy lifting on the rep’s part.

Here’s what the improved experience for Gong’s prospects looks like:

Results from using Chili Piper

  • 70% lift in demo request form conversions.
  • 5x increase in the number of demo requests.
  • Frictionless buyer experience puts their best-fit prospects on a fast track to become raving fans.

How Chili Piper helped Gong improve form conversion

With just one field — email address — it was much easier for leads to submit a form and Gong was able to enrich every field used to qualify leads behind the scenes and in real-time.

Gong integrated Chili Piper into their forms to enable qualified leads to automatically book a meeting or start a phone call right after they hit submit.

Meetings are automatically scheduled on the calendar for the prospect and the rep with automated reminders sent out ahead of meetings

See how Chili Piper can help you book more meetings - Book A Demo

About the author
Connect on Linkedin
Industry
Marketing & Sales
The Sauce Newsletter
Join 20,365+
marketers!
1x a month.
No spam, just spice
Thank you! Your submission has been received!
Oops! Something went wrong while submitting the form.

Link copied

See why everyone loves us

Wanna try Instant Booker?

One-click booking through email
Automated invites, reminders, and CRM actions
Customize meetings with templates and tags
Track every interaction in your CRM

Related stories